咨询电话: 0831-3622830

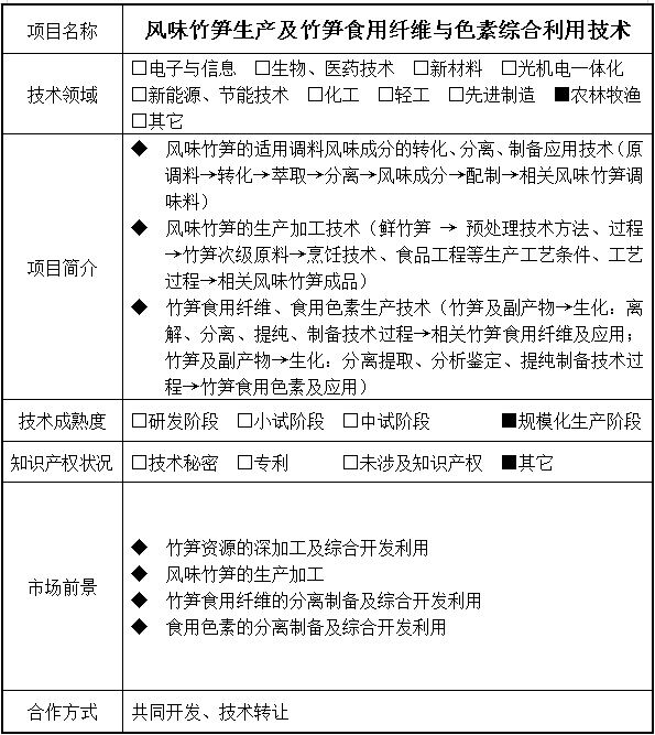
风味竹笋生产及竹笋食用纤维与色素综合利用技术

返回列表
来源:本站 时间:2021.10.09 阅读:

1.jpg

扫一扫在手机打开当前页

主办单位/内容保障单位:国家技术转移西南中心川南分中心 联系电话: 0831-3622830 网站标识码:5115000060 川公网安备 51159902000102号 备案号:蜀ICP备13006780号

技术支持:安古信息